戶內高壓真空斷路器
浙江金高高壓電氣有限公司是一家電力設備專業制造企業,公司主要生產:戶內外高壓隔離開關、高壓負荷開關、高壓真空斷路器、接地開關、避雷器等系列產品。
服務熱線:+86-13806868199
郵 箱:jggy@jggy.cc
浙江金高高壓電氣有限公司是一家電力設備專業制造企業,公司主要生產:戶內外高壓隔離開關、高壓負荷開關、高壓真空斷路器、接地開關、避雷器等系列產品。

1、概述
VIG(C)-12GD系列戶內高壓三工位真空斷路器具有優異的電氣、機械性能,機構可靠穩定、壽命長。主回路采用固封極柱,提高了斷路器的環境適應性和絕緣可靠性;可靠的機械和電子性能,延長的機械壽命和電子壽命,使斷路器的免維護成為可能。其可用于3.6-12kV電力系統,作為電網設備,工礦企業動力設計的保護盒控制單元,適用于各種不同性質的負荷和頻繁操作、多次開斷短路電流的場合。產品擁有完善的機械和電氣聯鎖裝置,具有極高的操作穩定性和可靠性,確保操作人員和設備的安全,確保用電安全。
● 采用固封極柱技術。
● 產品采用模塊式設計:框架結構,集成了隔離開關、固封真空斷路器、接地開關、傳感器、聯鎖機構、操作機構為一體的高性能小型化高壓電氣產品。
● 適配柜體尺寸為(450 x 1000 x 1800)mm。
● 旋轉式隔離開關,分閘后具有可見的斷口。
● 隔離開關、斷路器、接地開關之間有強制機械聯鎖,防止誤操作。
● 斷路器采用模塊式操作機構、可獨立更換或檢修、互換性好。可以用手動操作,也可選用交、直流儲能操作.實現遠程控制。
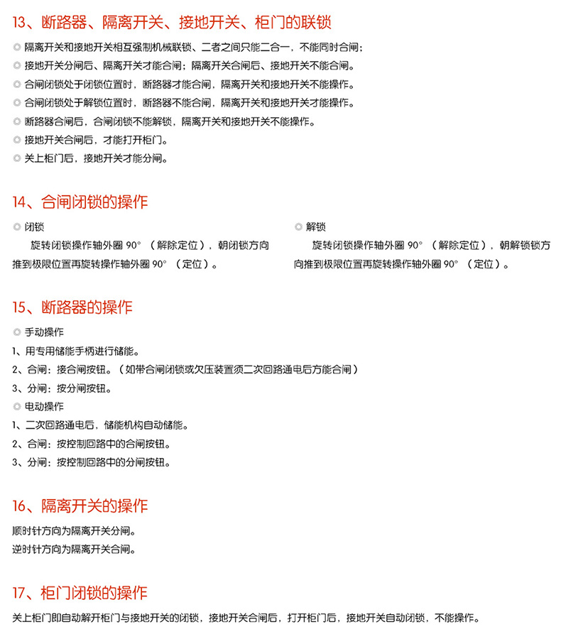
● 柜門與接地開關設計有可靠聯鎖結構,確保操作人員的安全。









阿里巴巴
關注網站
Copyright ? 2023 浙江金高高壓電氣有限公司. All Rights Reserved.備案號:浙ICP備2021037781號